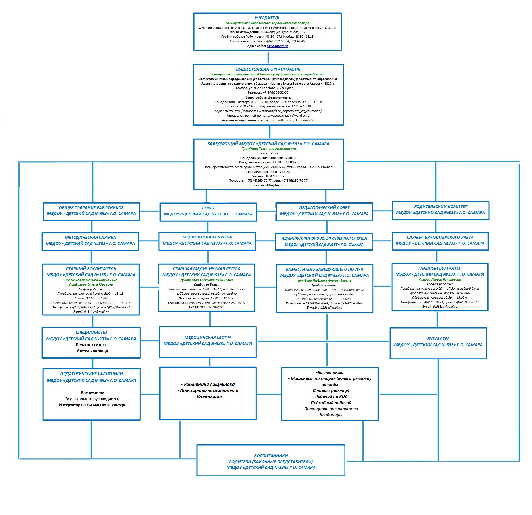
Структура и органы управления
В МБДОУ «Детский сад» г.о. Самара на 01.09.2025 г. функционируют 7 групп, из них:
1 группа общеразвивающей направленности для детей раннего возраста( от 2 до 3 лет);
4 групп общеразвивающей направленности для детей дошкольного возраста( от 3 до 7 лет);
1 группа компенсирующей направленности для детей с туберкулезной интоксикацией (от 3 до 7 лет). Наполняемость данных групп производится строго по направлению врача – фтизиатра
Информация о дошкольных группах, функционирующих в МБДОУ «Детский сад № 333» г.о. Самара на 01.09.2025 г.
| № |
Возрастная группа/возрастной диапазон |
Направленность групп | Количество групп |
| 1 | Первая младшая группа № 1(от 2 до 3 лет) | общеразвивающая | 1 |
| 2 | Вторая младшая группа (от 3 до 4 лет)
|
общеразвивающая | 1 |
| 3 | Средняя группа (от 4 до 5 лет)
|
общеразвивающая | 1 |
| 4 | Старшая группа (от 5 до 6 лет )
|
общеразвивающая | 1 |
| 5 | Подготовительная к школе группа (от 6 до 7 лет)
|
общеразвивающая | 2 |
| 6 | Группа № 4 (от 3 до 7 лет)
|
компенсирующая для детей с туберкулезной интоксикацией | 1 |
| Всего: | 7 |
Структура и органы управления МБДОУ «Детский сад № 333» г.о. Самара

Управление Бюджетным учреждением осуществляется на основе сочетания принципов единоначалия и коллегиальности.
Непосредственное управление учреждением осуществляет и. о. заведующего МБДОУ детским садом № 333 г.о. Самара Перфилова Оксана Юрьевна
Коллегиальными органами управления Бюджетного учреждения являются:
Общее собрание работников Бюджетного учреждения
Совет Бюджетного учреждения
Педагогический совет Бюджетного учреждения
Компетенция Общего собрания работников Бюджетного учреждения:
— принятие Устава Бюджетного учреждения, изменений в Устав;
— избрание представителей в Совет Бюджетного учреждения прямым открытым голосованием, определение срока его полномочий;
— утверждение Коллективного договора;
— рассмотрение спорных или конфликтных ситуаций, касающихся отношений между работниками Бюджетного учреждения;
— представление педагогических и других работников к различным видам поощрений;
— принятие Правил внутреннего трудового распорядка Бюджетного учреждения;
— принятие Положения о доплатах и надбавках, иных локальных актов.
Положение об Общем собрании работников МБДОУ «Детский сад № 333» г.о. Самара
Компетенция Совета Бюджетного учреждения:
— определяет основные направления и перспективы развития, принципы распределения средств на текущий период;
— утверждает план развития Бюджетного учреждения, выступает с инициативой и поддерживает общественные инициативы по совершенствованию образовательного и воспитательного процесса;
— рассматривает вопросы, связанные с привлечением для осуществления деятельности, предусмотренной Уставом Бюджетного учреждения, дополнительных источников финансовых и материальных средств;
— согласовывает передачу в аренду имущества Бюджетного учреждения;
— определяет пути взаимодействия Бюджетного учреждения с разными организациями, творческими союзами для создания условий всестороннего развития детей и профессионального роста педагогов;
— рассматривает вопросы укрепления и развития материально-технической базы, привлечения дополнительных финансовых средств;
— заслушивает отчет о работе заведующего Бюджетным учреждением, в том числе о расходовании внебюджетных средств;
— решает иные вопросы, прямо отнесенные к компетенции Совета Бюджетного учреждения действующим законодательством, настоящим Уставом и локальными актами Бюджетного учреждения.
Положение о Совете МБДОУ «Детский сад № 333» г.о. Самара
Компетенция Педагогического совета Бюджетного учреждения:
— определение стратегии образовательного процесса и оздоровительных профилактических мероприятий Бюджетного учреждения;
— выбор и анализ программ воспитания и обучения детей, обсуждение и разработка авторских программ;
— рассмотрение, обсуждение вопросов содержания, методов и форм образовательного процесса;
— рассмотрение вопросов повышения квалификации и переподготовки кадров.
Положение о Педагогическом совете МБДОУ «Детский сад № 333» г.о. Самара
муниципальное бюджетное дошкольное образовательное учреждение
«Детский сад №333» городского округа Самара
структурных подразделений и филиалов не имеет.
ВЕРСИЯ САЙТА ДЛЯ СЛАБОВИДЯЩИХ